LED Longboard Lights

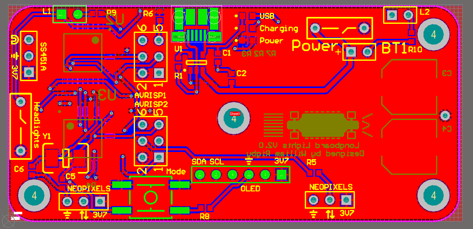
While riding a longboard at night, small debris or bumps in the road can quickly result in an unplanned dismount. To help with visibility I designed a headlight system that mounts to the board, along with addressable RGB LED strips along the sides.
Since the RGB strips required a microcontroller to drive them, I added an OLED display and a hall-effect sensor, with a magnet glued to one of the wheels. The sensor measures wheel rotation, allowing the speed of travel to be calculated and displayed on the screen.

A button cycles between three LED modes: a moving rainbow pattern, a pulse travelling along the board synchronised with road speed, and a full-strip colour cycling mode.
The board also includes an integrated USB lithium-polymer charging circuit so it can be charged from any USB port, such as a computer.